自动安装配置httpd虚拟主机的脚本
检查httpd包是否已经安装,如果没有,则使用yum命令安装之;(需要事先配置好yum源)...
检查httpd包是否已经安装,如果没有,则使用yum命令安装之;(需要事先配置好yum源)...
在linux系统上,编译安装软件,需要一个编译环境,通常是使用gcc,所以一定要确认gcc已经安装,编译的时候,有一些软件还依...
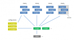
MongoDB分布式集群架构,MongoDB集群包括一定数量的mongod(分片存储数据)、mongos(路由处理)、config server(配置节点)...
Hadoop 2.0.0-alpha尝鲜安装和Hello world,不推荐在生产环境使用Hadoop 2.0,因为2.0采用YARN,hive,hbase,mahout等需要map/r...
一、Ubuntu下SVN安装 1.安装包 $ sudo apt-get install subversion 2.添加svn管理用户及subversion组 $ sudo addu...
Linux下Tomcat的安装 1.下载Tomcat 在下面的地址下载Tomcat的二进制版 http://mirrors.ccs.neu.edu/Apache/dist/jakarta/t...
一。Debian 下 Aapache的安装。 aptitude install apache2aptitude会自动下载安装相应的依赖包apache2-mpm-worker apache2-utils...
Rsync+Inotify 配置全解,Rsync+inotify的工作原理是,源机器上的inotify实时监控主机上的某目录,如果发现有增删改的操作...